无论是 Linux 还是 xkernel,内核在服务或管理应用程序的过程中经常需要进行内存分配。然而,Linux 的内存分配与释放通常是不确定的,例如,惰性分配可能导致缺页异常,页面换出和内存不足(OOM)会引发不可预测的延迟,这些都不适用于具有严格时间限制的实时应用程序。
在实时操作系统中,内存管理的效率和确定性至关重要。传统操作系统的内存分配算法如果不够快速,可能会显著影响应用程序的运行效率。此外,高内存利用率也是系统设计的重要考量。然而,对于硬实时操作系统而言,最关键的是确保内存分配和释放的时间确定性,即不同内存大小的分配和释放操作必须在可预测的时间内完成。
作为一个硬实时内核,xkernel 不能直接使用 Linux 的内存分配和释放接口。为了解决这一问题,xkernel 采取了以下措施:
内核态内存管理:在内核初始化时,xkernel 调用 __vmalloc() 从 Linux 管理的 ZONE_NORMAL 区域分配一块内存区域,然后由 xkernel 自行管理这块内存。xkernel 提供的内存分配和释放接口具有时间确定性,避免了由于内存操作导致的实时性问题。
用户态内存管理:标准的 glibc 内存管理不具备时间确定性,因此实时应用程序只能在初始化阶段分配内存并访问,避免在运行过程中产生缺页中断。为此,xkernel 提供了实时应用库 libcobalt,为实时任务实现了时间确定的动态内存分配和释放堆(heap)。这种内存管理的分配和释放算法与内核中的类似,确保实时任务在运行过程中可以安全高效地进行内存操作。
xnheap 是 xkernel 内核中的一个内存堆管理器,用于在实时域中管理动态内存分配。它提供了对内存的高效、确定性的分配和释放机制,确保在实时任务中进行内存操作时,不会引入不可预测的延迟。
xnheap 的内存分配和释放操作具有固定的、可预测的执行时间,满足实时系统的需求。xnheap 采用**内存池(Memory Pool)**的方式管理内存。在系统初始化或需要时,预先分配一大块连续的内存区域,作为内存池,用于满足实时任务的内存需求。
为了实现高效的内存管理,xnheap 将内存池划分为多个固定大小的内存块。通过这种方式,可以避免内存碎片的产生,确保内存分配和释放操作的时间复杂度为常数级别。
xnheap 使用双向链表或其他高效的数据结构来管理内存块的分配和释放。每个内存块都包含了前后指针,以及状态标识(如空闲、已分配)。在进行内存分配和释放时,可以快速地找到合适的内存块,提升操作效率。
xnheap 内存分配流程图

详细步骤说明:
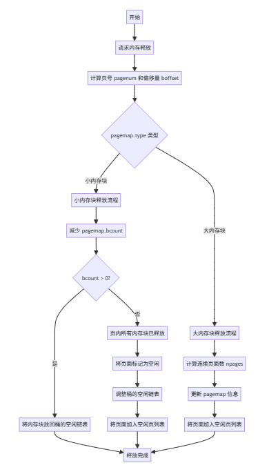
xnheap 内存释放流程图

详细步骤说明:
为了满足硬件和性能的要求,xnheap 支持内存的对齐分配。
xnheap 的内存分配采用了简单高效的算法,以确保分配和释放操作的时间复杂度为 O(1) 或 O(log n)。
常见的内存分配策略包括:
xnheap 可能结合了上述算法,以在性能和内存利用率之间取得平衡。
内存碎片管理
内存碎片是内存管理中的一个重要问题。xnheap 通过以下方式来减少内存碎片:
同步机制
为了支持多线程的并发访问,xnheap 在内存操作中使用了同步机制,如自旋锁(xnlock_t)。在进行内存分配和释放时,需要先获取锁,操作完成后释放锁。